| 索 引 号 | 11370812MB281530XF/2026-01688 | 公开方式 | 主动公开 |
| 发布机构 | 兖州区市场监管局 | 组配分类 | 服务指南及执法流程 |
| 成文日期 | 2026-04-17 | 废止日期 | |
| 有效性 |
济宁市兖州区市场监督管理局行政许可服务指南及执法流程
发布日期:
2026-04-17
09:18
信息来源:兖州区市场监管局
浏览次数:
一、执法事项名称
1、特种设备使用登记
2、企业登记注册(外资)
3、药品零售企业经营许可
4、科研和教学用毒性药品购买审批
二、受理机构
兖州区市场监督管理局
三、审批机构
兖州区市场监督管理局安全监督管理科、兖州区市场监督管理局外商投资企业科、兖州区市场监督管理局药品市场和化妆品监管科
四、受理条件
相关法律、法规、规章及有关文件规定的办理行政许可事项的具体条件。
五、办理时限
应当自受理行政许可申请之日起二十日内作出行政许可决定。二十日内不能作出决定的,经本行政机关负责人批准,可以延长十日,并应当将延长期限的理由告知申请人。但是,法律、法规另有规定的,依照其规定。
六、办公地址、时间、电话
办公地址:济宁市兖州区龙桥街道扬州南路2号为民服务中心三楼外资企业登记窗口G45
办公时间:周一至周五(法定节假日除外)
夏令时8:30—12:00,14:00—18:00
冬令时8:30—12:00,13:30—17:30
联系电话:0537-3120887
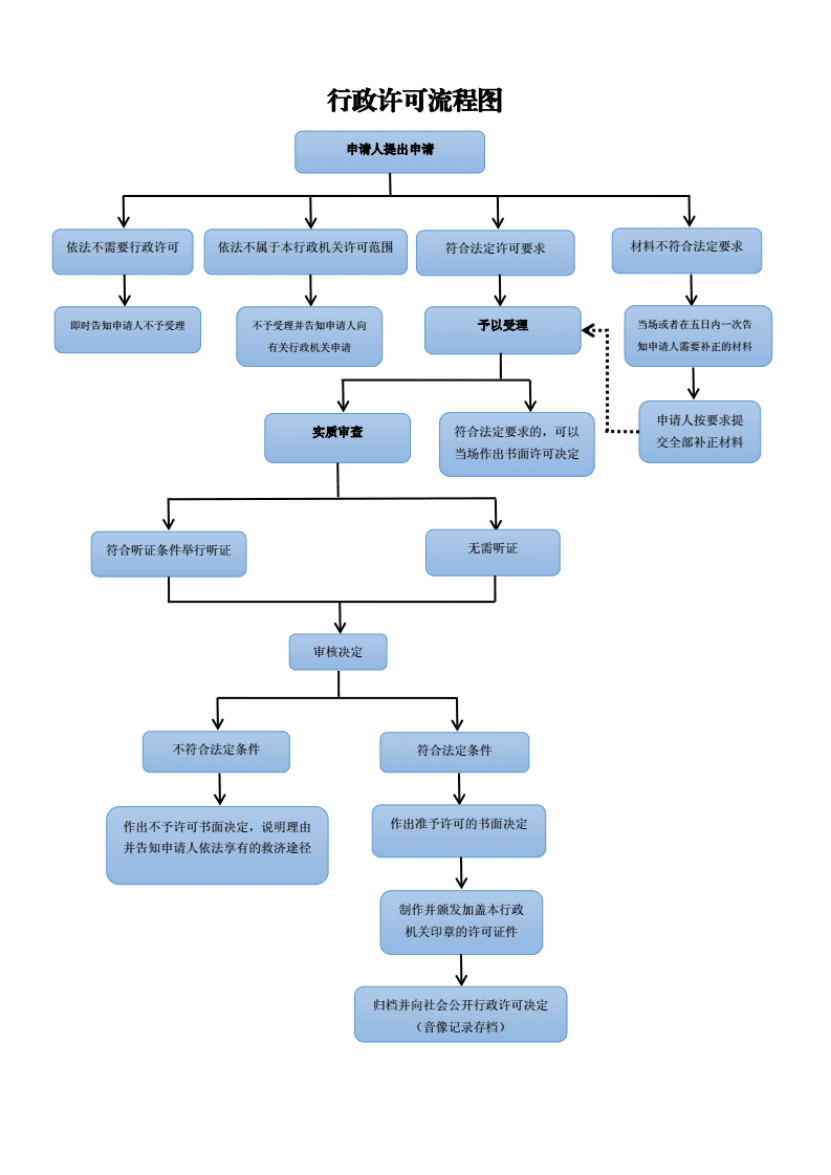
七、执法流程图
