首页
>
政府信息公开
>
政府信息公开目录
>
年报图解
索 引 号
12370812F50335924Q/2024-00390
公开方式
主动公开
发布机构
兖州区压煤搬迁服务中心
组配分类
年报图解
成文日期
2024-01-15
废止日期
有效性
济宁市兖州区人民政府压煤村庄搬迁服务中心2023年政府信息公开工作年度报告(图解)
发布日期: 2024-01-15 13:59
信息来源:兖州区压煤搬迁服务中心
浏览次数:
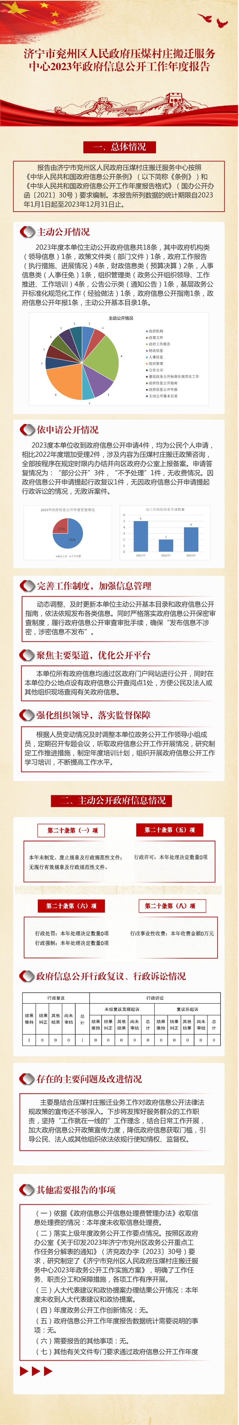
济宁市兖州区人民政府压煤村庄搬迁服务中心2023年政府信息公开工作年度报告
分享到
打印此页
关闭窗口